Code
import os
os.system('pip install tensorflow_decision_forests')with house price data
data download form kaggle
Full train dataset shape is (1460, 81)
| Id | MSSubClass | MSZoning | LotFrontage | LotArea | Street | Alley | LotShape | LandContour | Utilities | ... | PoolArea | PoolQC | Fence | MiscFeature | MiscVal | MoSold | YrSold | SaleType | SaleCondition | SalePrice | |
|---|---|---|---|---|---|---|---|---|---|---|---|---|---|---|---|---|---|---|---|---|---|
| 0 | 1 | 60 | RL | 65.0 | 8450 | Pave | NaN | Reg | Lvl | AllPub | ... | 0 | NaN | NaN | NaN | 0 | 2 | 2008 | WD | Normal | 208500 |
| 1 | 2 | 20 | RL | 80.0 | 9600 | Pave | NaN | Reg | Lvl | AllPub | ... | 0 | NaN | NaN | NaN | 0 | 5 | 2007 | WD | Normal | 181500 |
| 2 | 3 | 60 | RL | 68.0 | 11250 | Pave | NaN | IR1 | Lvl | AllPub | ... | 0 | NaN | NaN | NaN | 0 | 9 | 2008 | WD | Normal | 223500 |
3 rows × 81 columns
| MSSubClass | MSZoning | LotFrontage | LotArea | Street | Alley | LotShape | LandContour | Utilities | LotConfig | ... | PoolArea | PoolQC | Fence | MiscFeature | MiscVal | MoSold | YrSold | SaleType | SaleCondition | SalePrice | |
|---|---|---|---|---|---|---|---|---|---|---|---|---|---|---|---|---|---|---|---|---|---|
| 0 | 60 | RL | 65.0 | 8450 | Pave | NaN | Reg | Lvl | AllPub | Inside | ... | 0 | NaN | NaN | NaN | 0 | 2 | 2008 | WD | Normal | 208500 |
| 1 | 20 | RL | 80.0 | 9600 | Pave | NaN | Reg | Lvl | AllPub | FR2 | ... | 0 | NaN | NaN | NaN | 0 | 5 | 2007 | WD | Normal | 181500 |
| 2 | 60 | RL | 68.0 | 11250 | Pave | NaN | IR1 | Lvl | AllPub | Inside | ... | 0 | NaN | NaN | NaN | 0 | 9 | 2008 | WD | Normal | 223500 |
3 rows × 80 columns
import numpy as np
def split_dataset(dataset, test_ratio=0.30):
test_indices = np.random.rand(len(dataset)) < test_ratio
return dataset[~test_indices], dataset[test_indices]
train_ds_pd, valid_ds_pd = split_dataset(dataset_df)
print("{} examples in training, {} examples in testing.".format(
len(train_ds_pd), len(valid_ds_pd)))1006 examples in training, 454 examples in testing.
Resolve hyper-parameter template "better_default" to "better_default@v1" -> {'growing_strategy': 'BEST_FIRST_GLOBAL'}.
Use /var/folders/v3/pzt9c47n1nbcsmybsg_w0lhw0000gn/T/tmpm1wep0fc as temporary training directory
Reading training dataset...
Training dataset read in 0:00:01.657773. Found 1006 examples.
Training model...
Model trained in 0:00:00.829118
Compiling model...
Model compiled.
<tf_keras.src.callbacks.History at 0x28502f4d0>
1/1 [==============================] - ETA: 0s - loss: 0.0000e+00 - mse: 1009853504.00001/1 [==============================] - 0s 147ms/step - loss: 0.0000e+00 - mse: 1009853504.0000
RMSE
https://colab.research.google.com/github/tensorflow/decision-forests/blob/main/documentation/tutorials/beginner_colab.ipynb#scrollTo=xUy4ULEMtDXB
---
title: "Keras tuned Gradient BoostedTrees Model regression model"
subtitle: "with house price data"
execute:
warning: false
error: false
format:
html:
toc: true
toc-location: right
code-fold: show
code-tools: true
number-sections: true
code-block-bg: true
code-block-border-left: "#31BAE9"
---
# package
## download package
```{python}
#| eval: false
import os
os.system('pip install tensorflow_decision_forests')
```
## load package
```{python}
import os
# Keep using Keras 2
os.environ['TF_USE_LEGACY_KERAS'] = '1'
import tensorflow_decision_forests as tfdf
import numpy as np
import pandas as pd
import tensorflow as tf
import tf_keras
import math
```
```{python}
# Check the version of TensorFlow Decision Forests
print("Found TensorFlow Decision Forests v" + tfdf.__version__)
```
# data
data download form [kaggle](https://www.kaggle.com/competitions/house-prices-advanced-regression-techniques/data)
## read data
```{python}
train_file_path = "data/train.csv"
dataset_df = pd.read_csv(train_file_path)
print("Full train dataset shape is {}".format(dataset_df.shape))
```
```{python}
dataset_df.head(3)
```
```{python}
dataset_df = dataset_df.drop('Id', axis=1)
dataset_df.head(3)
```
```{python}
#dataset_df.info()
```
## data pre
```{python}
import numpy as np
def split_dataset(dataset, test_ratio=0.30):
test_indices = np.random.rand(len(dataset)) < test_ratio
return dataset[~test_indices], dataset[test_indices]
train_ds_pd, valid_ds_pd = split_dataset(dataset_df)
print("{} examples in training, {} examples in testing.".format(
len(train_ds_pd), len(valid_ds_pd)))
```
```{python}
label = 'SalePrice'
train_ds = tfdf.keras.pd_dataframe_to_tf_dataset(train_ds_pd, label=label, task = tfdf.keras.Task.REGRESSION)
valid_ds = tfdf.keras.pd_dataframe_to_tf_dataset(valid_ds_pd, label=label, task = tfdf.keras.Task.REGRESSION)
```
# model
## define tuning model with
```{python}
# A good template of hyper-parameters. A configuration that is generally better than the default parameters without being more expensive
model_8 = tfdf.keras.GradientBoostedTreesModel(task = tfdf.keras.Task.REGRESSION
,hyperparameter_template="better_default"
)
```
## compile model
```{python}
model_8.compile(metrics=["mse"])
```
## Train the model
```{python}
model_8.fit(train_ds)
```
```{python}
evaluation = model_8.evaluate(valid_ds, return_dict=True)
print()
```
## Evaluate the model
```{python}
evaluation = model_8.evaluate(valid_ds, return_dict=True)
print()
```
```{python}
for name, value in evaluation.items():
mse=value
```
RMSE
```{python}
import math
math.sqrt(mse)
```
```{python}
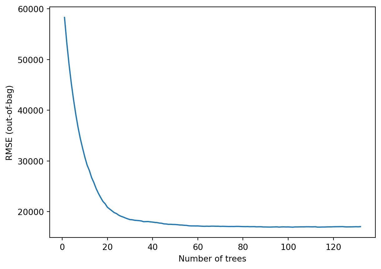
import matplotlib.pyplot as plt
logs = model_8.make_inspector().training_logs()
plt.plot([log.num_trees for log in logs], [log.evaluation.rmse for log in logs])
plt.xlabel("Number of trees")
plt.ylabel("RMSE (out-of-bag)")
plt.show()
```
# reference:
https://colab.research.google.com/github/tensorflow/decision-forests/blob/main/documentation/tutorials/beginner_colab.ipynb#scrollTo=xUy4ULEMtDXB